搜索
首页
行业动态
协会动态
业界要闻
会员服务
地价信息
技术服务
会员风采
行业专家
政策文件
国家部门政策文件
省政府部门政策文件
市(州)政策文件
协会自律文件
行业党建
关于我们
协会章程
协会简介
协会领导
业务范围
协会账号
联系我们
首页
>>
会员服务
>>
技术服务
>>
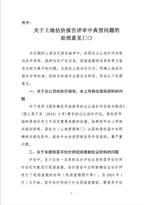
关于印发《关于土地估价报告评审中典型问题的处理意见(三)》的通知(中估协发【2023】23号)
会员服务
地价信息
技术服务
会员风采
行业专家
详细内容
关于印发《关于土地估价报告评审中典型问题的处理意见(三)》的通知(中估协发【2023】23号)
上一篇
关于在线打印现场查勘证的通知(中估协发〔2023〕28号)
下一篇
古建筑古村落用地估价指引(试行)((中估协发〔2022〕35
首页
更多
协会简介
政策法规
行业动态
会员服务
联系我们
吉林省自然资源评价评估协会
Jilin Natural Resources Evaluation Association